咨询热线:400-058-1878
服务热线:400-655-6287
新闻动态
业内新闻
首页>新闻动态>业内新闻
一种无损诊断病害纸质档案的新路径探究
2023/06/09

在本文中,笔者以成都市历史地图档案修复案例为依托,针对历史地图的病害问题,在对历史地图档案的抢救修复过程中,结合病害状况,使用市售且低成本、有效的工具,聚焦无损鉴定的目标,多路径、多维度的“诊断”纸质档案病情,运用迷你吸尘器、便携式显微相机、超声波刷头、平头电极PH计等工具低成本的实现了无损化诊断目标。

通过实践,探究了一条无损诊断病害纸质档案新路径,其诊断结果为制定档案修复方案提供了科学依据与参考,供大家共同学习。


一、诊断纸质文献病害面临的困境


一直以来,档案修复人员不论在修复用纸选择上,还是修复载体研判上多注重“手感”和“颜色”,多依靠个人的经验判断而缺乏科学数据支撑。事实上,档案载体纸张种类繁多、质量参差不齐,其纸张“病害”类型部分需要通过分析检测才能甄别。而对于珍贵的历史文献,为实现其“最小干预”的保护目标,无损诊断则是实现延长寿命的重要举措。

无损诊断要求在不损伤原文献载体的基础上对纸张的性能进行检测。目前,可实现的无损“诊断”技术,如分光光度法、近红外光谱法、气味检测法、无破损 PH 测试法以及白度检测法等,已经广泛应用在纸质文献检测中。

但对于大多数没有接受过分析测试训练的普通修复工作者来讲,上述检测技术所使用的设备和工具,其大部分操作相对复杂、设备价格较贵,尤其是多数设备既无法便携式工作,更无法与智能设备联用和存储“诊断”数据。


二、诊断路径与方法


我们在档案修复的实践中不断摸索和总结,探索出一套既能满足修复需求又能高效便捷且低成本地实现无损检测目标的方法。

借助迷你吸尘器、便携式显微相机、超声波刷头、拷贝板和平头电极PH计等工具,多角度、多维度开展“无损”评估纸张的病害状况,为拟定修复方案提供了科学、直观的决策支撑数据。

01 诊断目标

根据《纸质档案抢救与修复规范 第2部分:档案保存状况的调查方法》(GB/T 42468.2-2023)要求,诊断纸张档案的病害基本底数。

02 诊断方法

结合《纸质档案抢救与修复规范 第1部分:破损等级的划分》(GB/T 42468.1-2023)相关方法,归纳总结出对病害调查与评估的“望、闻、问、切”“四诊法”。

“望”:观察档案纸张种类(含显微研判纤维)、字迹材料类型,保存现状,保管条件,记录形式,案卷外观状况(是否残留虫卵、蜕皮、粪便、孔洞)。

“闻”:档案库房是否有异味,尤其是纸张发霉特有的异味,还有使用化学除霉除虫试剂之后残留的刺激性气味。

“问”:咨询库房是否发生过的突发事件、重大安全事件, 如虫害、长霉、水浸、火灾等;历史上对载体是否采取过抢救、保护或修复措施的记录。

“切”:拍照、分析测试手段,如纸张PH值、字迹溶解性测试等。

03 诊断工具

迷你吸尘器:如车载吸尘器,用以去除载体表面灰尘,收集载体表面虫卵、虫粪等病害源;

便携式显微相机:(武汉肯维捷斯tipscope,分辨率2μm,最大像素1300万,放大倍率800倍)无需对纸张取样,直接观察拍摄载体纸张纤维、填料,无损诊断纸张病害;

超声波刷头:用于去除附着在纸张表面的孢子团、污垢等较顽固污物;

拷贝板:利用拷贝板的均匀光源辅助观察发现纸张是否有“隐疾”,譬如陈旧性折痕、旧水渍等;

平头电极PH计:诊断纸张酸化程度。

04 诊断流程

无损诊断规范化流程见图1:


图片


首先使用便携式吸尘器,除去纸张表面灰尘同时,还将进一步分析吸尘器尘袋富集物,观察是否有虫粪、蜕皮、虫卵以及霉菌孢子团等等。其次,在对档案A展开除灰尘、除污垢之后,将其置放于拷贝板之上,观察整个幅面是否有“隐疾”,例如断裂、折痕、污物等病害。

然后使用便携式显微相机直接观察纸张病害区域,研判纸张纤维物理状态,如断裂、字迹材料渗透情况、霉菌代谢物残留状况等,并拍摄可疑区域的显微照片或者显微视频。

接下来,使用超声波刷头,去除附着在纸张表面的孢子团、污垢、灰尘等残留污物。最后,使用平头电极PH计,测试档案A背面各区域的PH值,评估纸张酸化程度。

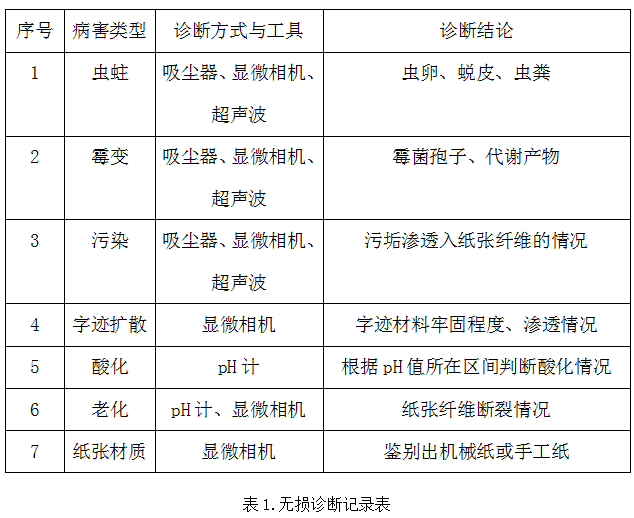
所有检测数据都随检随记,为数据分析、研判载体病害问题作好准备。其诊断结果见表1。

图片



三、结果分析

诊断结果是支撑修复方案的最佳证据。因此,我们除了对标做好国家标准《纸质档案抢救与修复规范 第2部分:档案保存状况的调查方法》(GB/T 42468.2-2023)所要求的相关内容之外,还要进一步剖析“证据”。

如同临床医学对待病例一样,我们将深入挖掘“证据”后面的“病理”。

01 吸尘器尘袋污物分析

吸尘器尘袋污物是载体表面病害现状的集中映射,从富集在尘袋里面的污物可以发现许多使用常规方式方法很难发现的病害问题。譬如尘袋里面可能发现或多或少的虫卵、蜕皮、虫粪、死亡虫体等(许多纸张虫卵、虫粪个体非常小,很容易混淆在污垢里面),据此证据可以推测载体在过去、现在、将来发生病害的大体趋势。

该分析为我们在制定抢救性修复方案时所采取的应对措施更精准,并为治疗纸张的“未病”作好了铺垫。

下图2是一头成虫花斑皮蠹照片(便携式显微相机所拍),图3是档案窃蠹(幼虫),都是来自迷你吸尘器收集的结果。

无论皮蠹还是档案窃蠹,对纸质档案载体来说都是主要害虫之一,我们有必要尽一切必要手段防治。


图片

图2.花斑皮蠹(成虫)


图片

图3.档案窃蠹(幼虫)

02 显微相机图片、图像分析

档案纸张纤维的鉴别传统方法主要依赖“感官”经验,即靠“手感”和颜色判断。这种检测方式对个人经验积累要求异常苛刻,也带有浓厚的主观色彩,初学者较难把握。

通过显微相机照片(分辨率为2μm)研判载体现状,我们将发现诸多档案纸张的“隐疾”,甚至能初步确定字迹材料的牢固程度、洇化趋势,害虫和霉菌活跃程度、锈蚀对纸张纤维的破坏程度等等。

具体来讲,图4是显微状态下的字迹材料,其黑色部分已经渗透到纤维内部,遇水后基本不出现洇化或者扩散现象;其红色部分附着在纸张纤维表面,遇水后容易出现洇化或扩散现象。


图片

图4:字迹材料显微照片

图5是档案害虫虫粪显微照片,纤维相机非常容易发现档案表面残留的虫粪,为制定杀虫措施提供决策支持。


图片

图5:档案害虫虫粪

图6是显微状态下纸张霉菌菌丝,我们可以根据菌丝现状研判霉菌孢子的活跃程度,为除霉措施提供直接证据参考。


图片

图6:纸张霉菌菌丝

若显微照片反应该载体纤维明显较长,那该纸张确定是手工纸,否则一定是半手工纸或机械纸。下面图7是机械纸地图,图8是手工纸地图。


图片

图7.机械纸纤维

图片

图8.手工纸纤维

通过对比图7、图8照片可以发现,传统手工纸的纤维比机械纸的明显长多了。图7载体纤维有大量断裂,证明该纸张机械强度可能局部或整体都严重降低了。这些数据直接决定了修复措施,即局部加固还是整体加固。

另外,图7的纤维颜色较深且发黄,说明该载体已经发生了深度氧化,纸张整体出现脆化、酸化的可能性较高。进一步检测证明,案例中历史地图机械强度较差,整体发脆、发酸。此外,借助拷贝板观察整个纸张幅面,我们很快确定了纸张存在“隐疾”的区域,例如纸张陈旧性折痕、脆化区域等。

运用便携式显微相机直接观察档案纸张,不仅省去了样品制作、样品染色等专业光学显微镜和电子显微镜的准备工作,还能够实现无损观察纸张纤维孔隙之间的造纸填料,并且可以随身携带、所见即所得。

独具优势的一面是,该显微相机不但体积小巧、质量轻(65克),还能够WIFI连接智能手机拍摄、存储纸张纤维的显微照片和视频。这些特点不但极大的拓宽了显微相机适用的场景,而且打破了专业光学显微镜使用场景限制。

03 PH值分析

档案载体出现酸化是无法避免的,尤其是多数机械纸的酸化是自身造纸工艺注定了的。纸张内部酸性物质的源头主要来自两个方面,一是造纸工艺流程中残存的酸性物质,二是保存纸张过程中纤维内部产生的有机酸。

究其原因,化学制纸浆过程中使用酸性化学物质清除木质素,处理不净会残留在纸内。另一方面,纸张在保存过程中,纤维素、木素也会受氧化产生有机酸。另外,保管环境中有些酸性气体会和水反应形成酸后沉淀于纸上导致纸张酸化。

依据国家标准《纸质档案抢救与修复规范 第1部分:破损等级的划分》(GB/T 42468.1-2023)中规定,PH值小于6.5即是酸化病害。在案例中,使用平头电极PH计无损检测地图档案的结果均低于6.5,少数几张PH值小于4(特残破损等级)。该数据为修复中脱酸、修复后防止酸化提供了非常科学的数据支撑。


结论与愿景


目前,无损“诊断”技术是医学领域不可或缺的支撑手段,其理念运用到纸质档案抢救与修复实践中,不仅赓续和创新了传统修复技艺还提升了从业者从“感性”到“理性”认识的修复理念。

本案例中无损诊断方法和工具都是应用非常成熟的,并不会让待抢救与修复档案成为试错对象。尤其是,所有硬件都是普通市售商品,价格比较便宜,操作方法简单,且“诊断”优势整合了专业光学显微镜和体视显微镜的特点,既实用又快捷。

因此,无损诊断病害纸质档案的方法不仅是操作技术更是一种整合式创新路径。该方法简单、易行、直观、明了且成本低,具有良好的应用推广价值。

沈阳网站建设:思勤传媒提供全程网络策划 Copyright © 2021 | 沈阳紫光启明软件技术有限公司. 辽ICP备11013867号