档案开放,是指国家档案馆按照法定权限将形成时间达到一定年限、无需限制利用的馆藏档案经过法定程序向社会提供利用的活动。
国家档案局令 第19号《国家档案馆档案开放办法》明确档案开放有五项程序,即档案开放工作按照计划、组织、审核、确认、公布的程序开展。档案开放有三种情形,即常规开放、提前开放和延期开放。
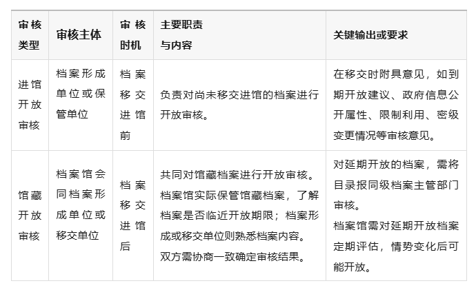
开放审核 ,可以理解为判定档案是否向社会提供利用的活动。
关于开放审核具体规定,《中华人民共和国保守国家秘密法实施条例》第二十二条规定,已经依法移交各级国家档案馆的属于国家秘密的档案,由原定密机关、单位按照国家有关规定进行解密审核。
《国家秘密定密管理规定》第四十七条规定, 机关、单位对拟移交各级国家档案馆的尚在保密期限内的国家秘密档案,应当进行解密审核,对本机关、本单位产生的符合解密条件的档案,应当予以解密。已依法移交各级国家档案馆的属于国家秘密的档案,其解密办法由国家保密行政管理部门会同国家档案主管部门另行制定。
国家档案局办公室已发布《档案开放审核工作规范》征求意见稿。《各级国家档案馆馆藏档案解密和划分控制使用范围的暂行规定》规定了档案应当控制使用的二十条。
新修订的《中华人民共和国档案法》第三十条,从馆藏档案和移交进馆档案两方面,对开放审核作出了规定。

实际操作中,各地根据国家法规制定细则,高效稳妥推进档案开放审核工作,实现馆藏档案有序开放、有效利用与档案实体和信息安全相统一。福建省档案部门制定《福建省档案开放审核暂行办法》,对档案开放审核工作相关要求进行了创新,对档案移交单位已附具开放审核意见的档案,可直接进入复审和终审环节;对延期开放档案的定期评估周期一般为距离前一次审核结束后10年;要求各级国家档案馆间应当建立档案开放审核结果共享机制,以确保内容相同的档案审核结果保持一致等。
天津市档案局出台《天津市国家档案馆馆藏档案开放审核工作细则》,规范开放审核工作流程,确定“初审—复审—终审”3个环节,由档案馆会同档案形成单位或移交单位进行初审,档案馆组织档案开放鉴定专家进行复审,最终由档案馆馆长办公会、馆务会等会议审议确定终审结果。